网站支持IPv6
繁體
无障碍浏览
长者专区
网站地图
微信
登录
|
注册
网站首页
区政府
信息公开
解读回应
政务服务
互动交流
政府数据
走进鹤城
当前位置:
首页
>
专题专栏
>
鹤城区社会公益事业建设领域
>
生态环境领域
>
环保监督
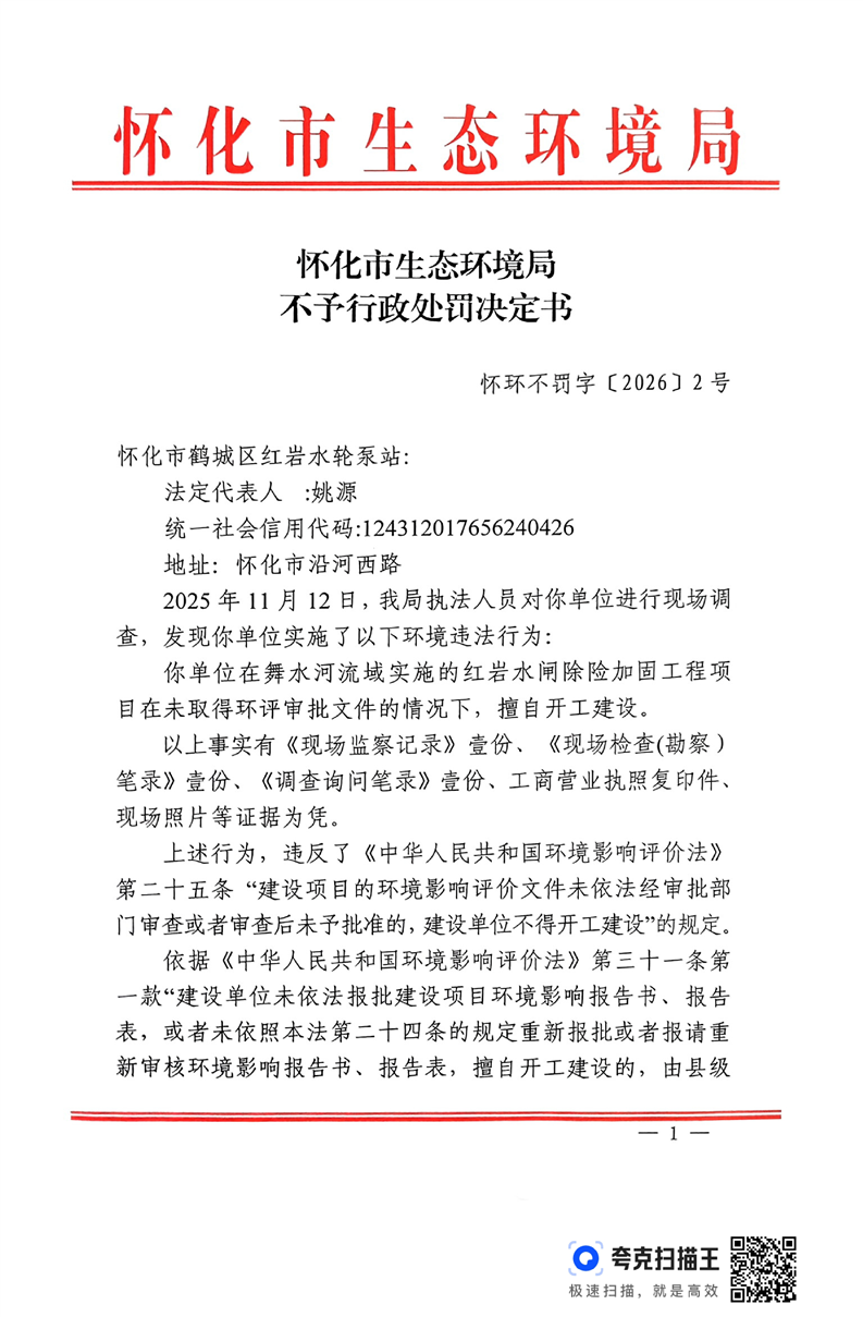
怀化市鹤城区红岩水轮泵站不予行政处罚决定书
发布时间:2026-03-09
信息来源:市生态环境局鹤城分局
分享到
扫一扫在手机打开当前页
打印本页
关闭窗口